swmlogo
  • ABOUT US
    • ABOUT US
    • SOLID WASTE MANAGEMENT
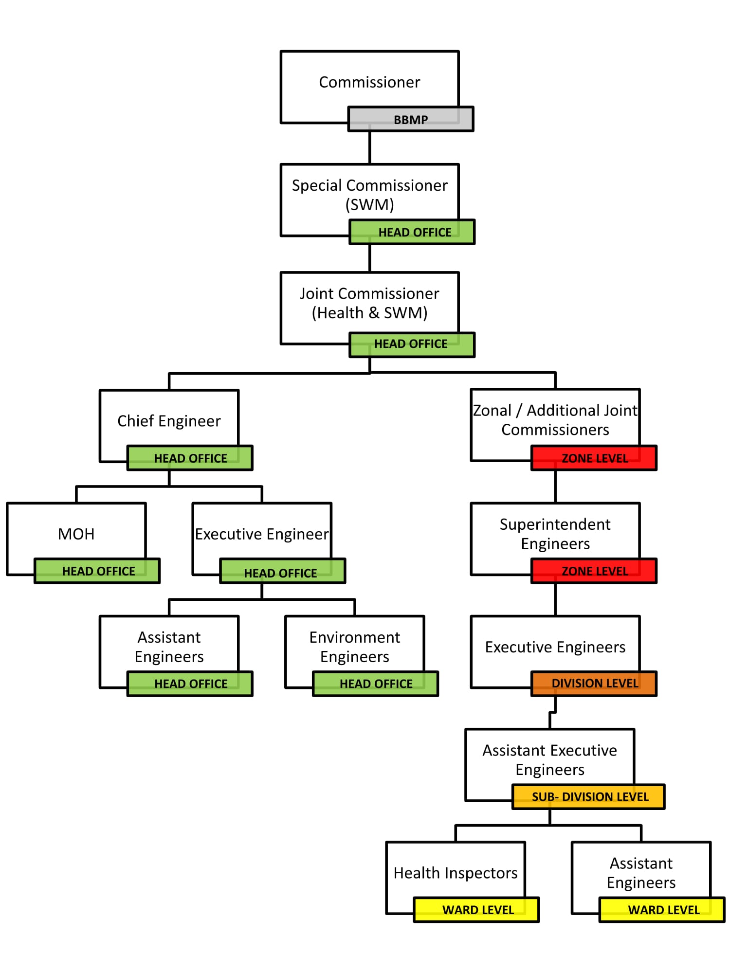
    • ORGANISATION STRUCTURE
    • CITY OVERVIEW
    • IMPORTANT INFORMATION
      • EOIs
      • TENDERS
      • QUOTATIONS
    • CONTACT INFORMATION
  • OUR SWM PLAN
    • DECENTRALISED STRATEGY
    • MICRO-PLAN
    • PROCESSING & DISPOSAL
      • PROCESSING & DISPOSAL
      • DRY WASTE COLLECTION CENTERS
      • BIO-METHANATION UNIT
      • ORGANIC WASTE CONVERTERS
      • LEAF LITTER PROCESSING UNITS
      • COCONUT & SUGARCANE WASTE PROCESSING UNITS
      • WASTE PROCESSING YARDS
      • SANITARY LANDFILL
    • PROGRAMS
      • BULK GENERATOR & VENDOR EMPANELMENT
      • CITIZEN PARTICIPATION PROGRAM
        • ABOUT CITIZEN PARTICIPATION PROGRAM
        • SHUCHI MITRA PROGRAM
      • KARTAVYA DWCC
      • CLEAN BENGALURU
    • MONITORING & REPORTING
    • REPORTS & STUDIES
  • WASTE STREAMS
    • WASTE STREAMS
    • VALUE GENERATING STREAMS
      • WET WASTE
      • DRY WASTE
      • LEAF/GREEN WASTE
      • COCONUT & SUGARCANE WASTE
      • E-WASTE
    • NO VALUE STREAMS
      • SANITARY WASTE
      • ANIMAL WASTE
      • DEBRIS/CONSTRUCTION WASTE
      • INERT/REJECT WASTE
  • ACTS & RULES
    • RULES
    • ACTS
  • NOTIFICATIONS & CIRCULARS
    • PUBLIC NOTIFICATIONS
    • CIRCULARS
    • GUIDELINES
    • HIGH COURT DIRECTIVES
  • INFORMATIONS & SEGREGATION
    • WARD INFORMATION
    • SEGREGATION GUIDELINES & POSTERS
    • PROCESSING FACILITIES MAP
    • CASE STUDIES
    • EVENTS
    • FAQs
Loading... Processing...

© Bruhat Bengaluru Mahanagara Palike 2017